公众号微信认证教程

微信认证是申请填写好公众号/小程序必不可少的一个环节,在填写完公众号/小程序的信息页面后,会弹出微信认证提示,按照要求进行微信认证即可。

1、选择【微信认证】的用户,在提交注册小程序的资料后,会出现以下提示:

1584150475154047513.png

2、接下来会出现协议页,滑动到最下面勾选同意并遵守,然后点击下一步即可。1584150538677032578.png

3、机构类型按照营业执照情况进行选择,公司类型请选择企业-法人、个体工商户请选择企业-个体工商户。

1584151484887012934.png

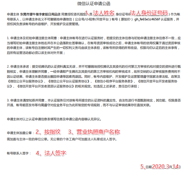
公函是属于必备的文件,请点击下载公函--选择打印机驱动进行下载即可,无打印机的商户选择打印机--另存为PDF再寻找打印机进行打印。

公函属于一个账号一份,请勿使用浏览器搜索或者其他人的账号下载的公函,公函样例如下:

企业商户请看以下样例,参考填写

image.png

个体工商户请看以下样例,参考填写1584177908829003705.png

4、公函上传之后点击下一步,完善资质信息,*号键为必填

名称选择填写:营业执照商户名称,*号/空白的话统一格式:个体户+法人姓名(例:个体户张三)

工商营业执照图片上传统一以最新的营业执照进行上传

社会信用代码:请严格按照营业执照右上角信用代码进行填写(代码无字母O、I,只有数字0、1)

1584152989113028286.png

5、填写法人信息即可,需要确保法人手机号码是法人信息绑定开通的电话卡

无座机号码可以输入备用联系人的手机号码。

1584153609525028346.png


6、公众号/小程序的名字都有严格的要求,名字不能触犯到其他注册商标的字样、需要基于商标命名,如果是自选词的话尽量不要出现XX城、XX国际等

注意事项:不能出现地名,出现地名的名字是不能进行发布小程序的。

飘红的话请修改一下命名,重新命名好之后点击其他选择框,直到申请昵称框出现“改名字可以使用”提示为止

1584154452819034359.png

7、根据情况选择是否开取发票,发票可以选择不开,根据商户自身需求进行填写;如需开票,请选择后按照提示进行提交税号等资料

1584156412806018682.png

8、以上几个步骤确认无误后,即可进行微信认证支付费用环节,无需法人微信扫码,任意微信号都可进行支付。

image.png

9、提交微信认证后,请留意手机短信、手机来电、QQ邮箱,微信认证如果有问题认证人员会采取这三种方式联系商户进行修改,修改之后登录公众平台右上角有个小信封点开订单重新修改提交即可。

无问题会直接通过,管理员微信会收到通知。image.png


image.png


常见问题解答区:

一、填写企业开户银行(对公帐户)用来做什么?

在认证过程中,为了验证认证主体(企业、媒体)的真实性,第三方审核机构会向申请者填写的对公账户进行小额打款,并在打款时附上备注信息,申请者在收到打款后,将收款的回执证明及时通过微信公众平台认证的补充材料页面提交审核(第三方审核机构会在电话沟通过程中指导您如何提交)。

企业收到的打款金额只用于认证审核,无需返还给第三方审核机构或微信。

二、管理员身份证件的类型有哪些?

1) 中华人民共和国居民身份证。

2) 无居民身份证内地居民:可以提交《临时居民身份证》。

以上证件必须提供正反面照片。

三、认证服务资费

除政府、部分组织(基金会、外国政府机构驻华办事处)可免费申请外,其他类型申请微信认证均需支付300元/次的审核服务费用。这是用户基于腾讯提供的资质审核服务而支付的一次性费用,用户每申请一次认证服务需要支付一次审核服务费。无论认证成功或失败,都需要支付审核服务费。

四、认证服务资费支付方式

支付审核费用,目前仅支持微信支付。

五、认证状态和结果查看方式

登录公众平台,从“设置->微信认证->查看“查看进度。 也可以拨打第三方审核公司的客服热线咨询审核进度。

六、怎样开具发票

在申请认证的第4步可选择发票类型,以及填写发票寄送地址。注意事项如下:

1)发票资料提交后不能修改,请填写正确的发票类型和寄送地址,若填写错误造成发票开具错误、寄送错误或选择不开具发票,后续将无法重新开具并寄送发票。

2)普通发票为定额发票,增值税专用发票的抬头为认证申请机构的全称。

3)增值税专用发票的开票资质需要进行审核,审核结果将在7个工作日内(不包括周末、法定节假日)在通知中心发送审核结果。

4)订单完成后(包括认证成功和失败),腾讯会在45天内开具并寄出普通发票,80天内开具并寄出增值税专用发票。

七、认证通过需要多长时间

认证通过取决于用户提交(补交)材料是否完整、及时,腾讯会在15个工作日内展开资质审核工作,用户应积极配合腾讯及第三方审核公司的审核需求。

八、认证失败有哪些原因?

1) 企业没有在工商局合法注册。

2) 运营者未得到企业授权申请和运营公众帐号。

3) 运营者身份证信息错误。

4) 申请认证资料重填三次都不符合规范。

5) 认证超时。自首次打回要求重填认证资料开始计算,30天(自然日)内没有再次提交认证资料的情况属于认证超时,将做认证失败处理。

九、同一个主体可以认证几个小程序?

除个体工商户类型可认证5个小程序外,其他类型一个主体可认证50个小程序。

十、第三方审核公司咨询热线

1) 上海倍通企业信用征信有限公司

  咨询电话:021-33977660

  咨询时间:周一至周五(工作日)8:30-17:30

2) 北京知道创宇信息技术有限公司

  咨询电话:028-85182726

  邮箱:wx@anquan.org

  客服公众号ID:wxrzkf

  咨询时间:周一至周五(工作日)9:30-18:00

3) 长沙公信诚丰信息技术服务有限公司

  咨询电话:0731-88845400

  咨询时间:周一至周五(工作日)8:30-17:30

4) 莱茵技术监督服务(广东)有限公司

  咨询电话:020-62334422

  咨询时间:周一至周五(工作日)9:00-18:00

十一、如何修改认证资料?

在年审之前,暂不允许修改认证资料。

十二、认证年审

用户帐号审核成功后帐号审核成功状态将会被保留一年(起算日为帐号审核成功日)。用户如需持续保留帐号审核成功状态,保持高级功能的申请、使用权利,则应自帐号审核成功之日起一年内发起并完成年审认证,年审认证流程及帐号审核标准与原认证一致。如用户未能及时完成年审认证并取得认证成功结果,其帐号审核成功状态终止,高级功能的申请、使用权将被取消。

十三、认证时能否更换认证主体(认证申请机构)?

不能在认证时变更认证主体,如果企业变更了企业名称,可在认证申请时提供相应的工商变更证明,由审核公司审核确认是否准予修改主体名称。





相关精彩阅读>>>

如何开通托管版小程序?

公众号如何关联小程序?

小程序如何实现微信支付?

如何通过手机查看小程序的大数据?

如何随时修改小程序上面的商品信息?

了解更多免费培训课程

请关注秦丝官方公众号:秦丝生意百科 




未解决问题? 联系在线客服
该文档是否有帮助解决问题?
有帮助
没有帮助
©  秦丝科技   粤公网安备 44030502000953号